急性和短期有节律性40Hz光刺激刺激在减轻阿尔茨海默病(AD)、中风和自闭症谱系障碍(ASD)小鼠模型的认知损伤方面显示出了良好的效果。了解其长期影响和机制对于提高其对人类的治疗潜力至关重要。
基于此,2024年4月29日南方科技大学生命科学学院神经生物学系侯圣陶研究团队在bioRxiv杂志发表了“Enhancement of spatial learning by 40 Hz visual stimulation requires parvalbumin interneuron-dependent hippocampal neurogenesis”揭示了40 Hz视觉刺激增强空间学习需要PV神经元间依赖的海马神经发生。
作者发现,长时间暴露于40 Hz的光刺激(每天1小时,连续30天)明显改善了齿状回(DG)的空间学习和神经发生,而没有有害的行为副作用。成年海马中双皮质激素阳性细胞(DCXDTR)转基因缺失的小鼠在40 Hz刺激下未能表现出增强神经发生和空间学习能力。该研究指出:长期暴露于40Hz的光刺激改善了海马的空间学习和神经发生且无不良反应。40Hz光闪诱发的成体神经发生需要GABA能抑制性PV中间神经元的活动;40 Hz的光闪烁提高了GABA水平,增强了DG中的抑制性传递;GABA的增加是成人神经发生的重要神经化学机制。
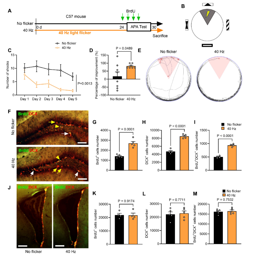
图一 长期40 Hz光刺激治疗可显著增强DG空间学习和神经发生
为了评估40 Hz光刺激治疗对认知功能的影响,6月龄的小鼠每天暴露于40 Hz光刺激中1小时,持续30天。相同年龄的对照组小鼠被保持在相同的光照和黑暗(12:12小时)的周期条件下,而没有40 Hz这种干预。从第25天到第30天,作者使用主动位置回避(APA)测试来评估这些小鼠的空间学习表现。在这项任务中,小鼠被放置在一个旋转的平台上,并根据它们使用空间视觉线索避免静止电击区的能力进行评估。从实验第2天到第5天,与未经处理的小鼠相比,长期接受40 Hz光刺激处理的小鼠避免电击区能力有明显改善。此外,长时间暴露于40 Hz的光刺激既没有引起焦虑样行为,也没有改变这些小鼠的自发运动活动。鉴于增强空间学习和增加海马神经发生之间的联系,作者设计了实验来探究长时间暴露于40 Hz光刺激是否促进成人大脑的神经发生。从第24天到第27天,小鼠每天注射BrdU,然后通过对BrdU和未成熟神经元标记物DCX的免疫染色来评估海马DG和SVZ中新生神经元的数量。与未经处理的小鼠相比,长期40 Hz光处理小鼠的BrdU+、DCX+和+/DCX+共染色阳性细胞数量明显增加,而SVZ区域没有发生变化。这些数据表明,在长期暴露于40 Hz光刺激治疗后,DG神经发生和空间学习的增强之间存在潜在的联系。
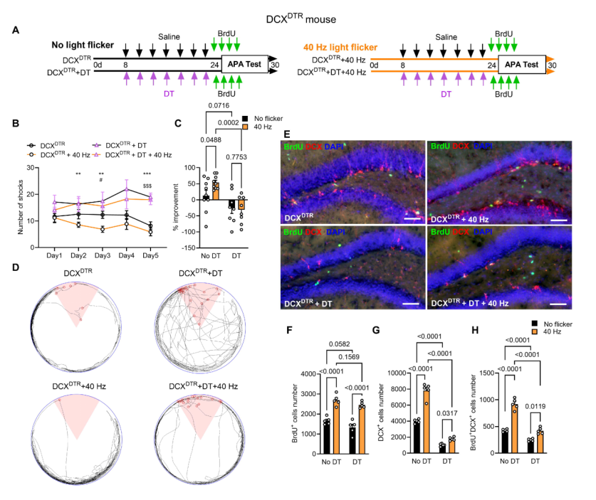
图二 损毁成年小鼠DCX+细胞可消除40 Hz光刺激,增强空间学习
为了研究长期40 Hz光刺激处理增强的空间学习是否需要成年神经发生,作者使用DCXDTR小鼠。通过注射白喉毒素(DT)诱导新生神经元的缺失,从第8天开始,每2天注射一次生理盐水或DT,持续2周。旷场试验(OFT)结果表明,DT和40 Hz光刺激没有引起焦虑样行为或影响DCXDTR小鼠的自发运动活动。与DCXDTR组相比,DCXDTR+40 Hz组在APA测试中显著提高了他们避免电击区的能力。相比之下,DCXDTR + DT+ 40 Hz组和DCXDTR + DT组接受的冲击次数没有差异。此外,DT诱导的DCX+未成熟神经元的缺失显著损害了空间学习能力。这些发现表明,DCX靶向消除成年小鼠的神经发生可以消除40 Hz光刺激处理诱导的空间学习增强。作者使用免疫组化方法评估了BrdU+、DCX+和BrdU+ /DCX+细胞的数量。与DCXDTR组相比,DCXDTR + 40 Hz组DG区BrdU+、DCX+和BrdU+ /DCX+细胞明显增加。DCXDTR + DT组与DCXDTR组在DG中BrdU+细胞的数量无显著差异,说明成年小鼠DG中DCX的缺失并不影响神经祖细胞的增殖。此外,与DCXDTR + 40 Hz组相比,DCXDTR + DT + 40 Hz组的BrdU+细胞数量没有明显变化,但DG中的DCX+细胞和BrdU+ /DCX+细胞数量显著减少。因此,DT处理诱导的DCX+细胞缺失消除了40Hz闪烁处理引起的神经发生增强。
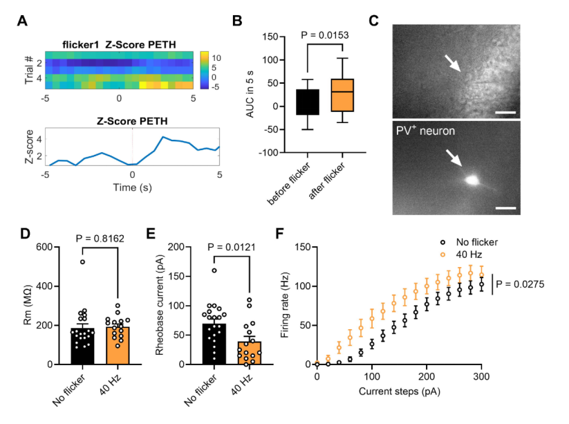
图三 40 Hz光处理后DG PV中间神经元的激活
考虑到PV中间神经元在促进神经发生中的关键作用,作者研究了40 Hz光刺激处理是否激活了DG中的PV中间神经元。在转基因PVCre小鼠DG区注射rAAV-DIOjGCaMP7f病毒。采用光纤记录检测PV中间神经元钙信号。结果表明40 Hz光刺激处理可激活PV中间神经元。接下来作者研究了长时间暴露于40 Hz光刺激处理是否会影响PV中间神经元的电生理特性。延长的40 Hz光刺激并没有引起PV中间神经元的膜电阻的变化。然而,在这些中间神经元中,流变基电流的下降和放电率的增加发生了变化。这些发现表明延长40 Hz光刺激处理通过降低PV中间神经元的激活阈值和增强其放电能力来影响它们的兴奋性。
总结
目前的研究首次对40 Hz光刺激的长期治疗进行了全面分析,长时间暴露于40 Hz光刺激可促进成人大脑DG区域的神经发生,并增强空间学习。作者的数据显示,这些小鼠并没有表现出压力和焦虑水平的增加,该技术可作为治疗人类神经系统疾病的潜在临床疗法。
文章来源https://doi.org/10.1101/2024.04.28.591481
